
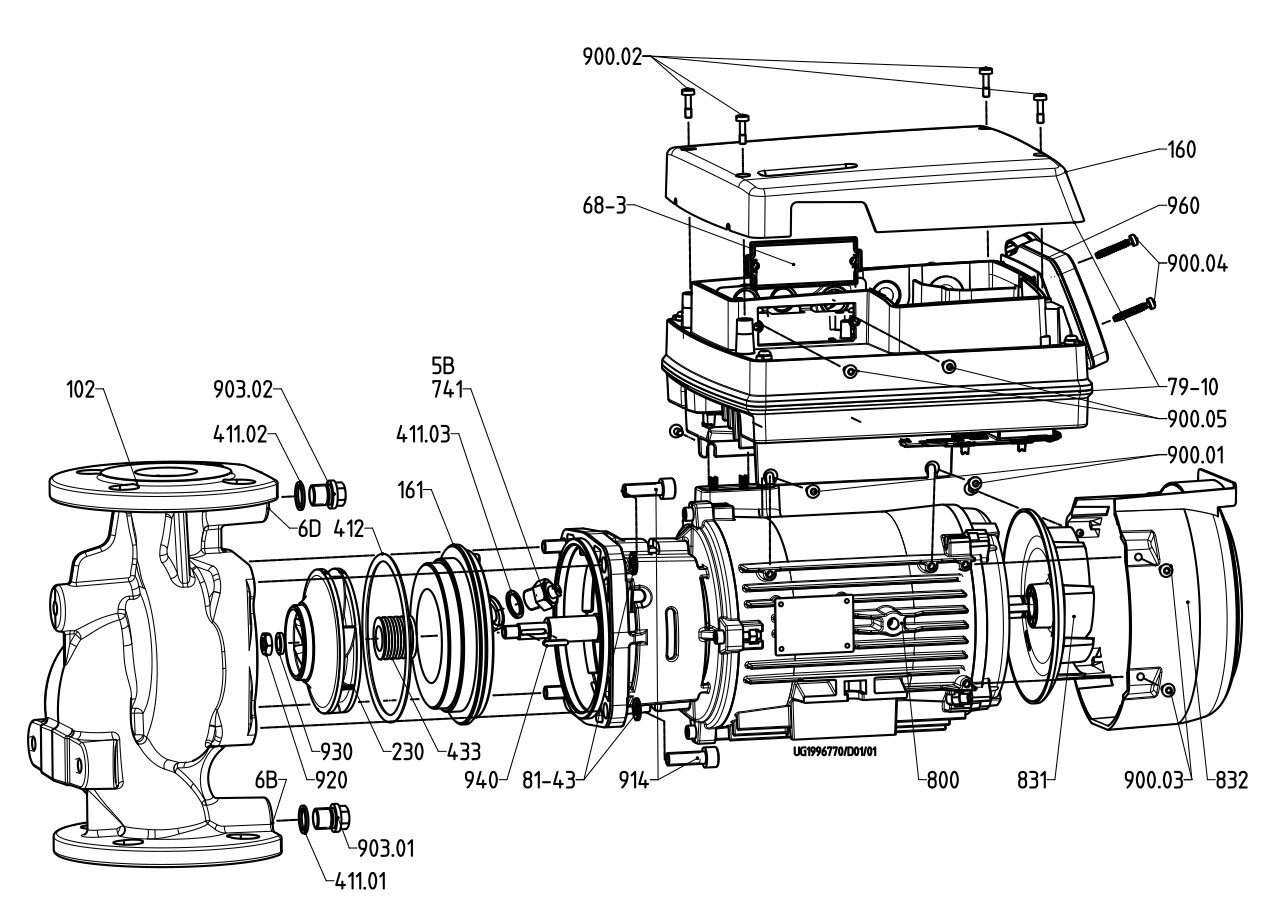
| Teile-Nr. |
Benennung |
| 102 |
Spiralgehäuse |
| 161 |
Gehäusedeckel |
| 160 |
Deckel |
| 210 |
Welle |
| 230 |
Laufrad |
| 411.01/.02/.03 |
Dichtring |
| 412 |
O-Ring |
| 433 |
Gleitringdichtung |
| 741 |
Entlüftungsventil |
| 800 |
Motor-KSB Zusatzanschlüsse
|
| 831 |
Lüfterrad |
| 832 |
Lüfterhaube |
| 900.01/.02/.03/.04/.05 |
Schraube |
| 903.01/.02 |
Verschlussschraube |
| 914 |
Zylinderschraube |
| 920 |
Sechskantmutter |
| 930 |
Sicherung |
| 940 |
Passfeder |
| 960 |
Bedienteil |
| 59-2 |
Lüfterrad |
| 68-3 |
Abdeckplatte |
| 79-10 |
Frequenzumrichter |
| 81-43 |
Anschlussscheibe |
| |
|
| Zusatzanschlüsse |
|
| 6B |
Fördermedium Entleerung |
| 6D |
Fördermedium Auffüllen und Entlüften |
| 5B |
Fördermedium Entlüften (Vertikalaufstellung) |
Weiterführende Informationen, Links, etc.
Kommentare
0 Kommentare
Bitte melden Sie sich an, um einen Kommentar zu hinterlassen.